时代财经APP
企业第一财经读本
这家小米系公司研发投入竟只有4.21%!︱“科创板大体检”之高端装备
九号智能在100家公司中仅位列第88位,因近三年累积研发投入比例非常低,仅有4.21%,毛利率仅28.86%,也低于科创公司的平均水平。
在此次时代财经对截至5月6日申报科创板的100个项目大体检中,高端装备领域的项目有17家,具体涉及智能制造装备、卫星及应用、轨道交通装备、航空装备等四大产业。
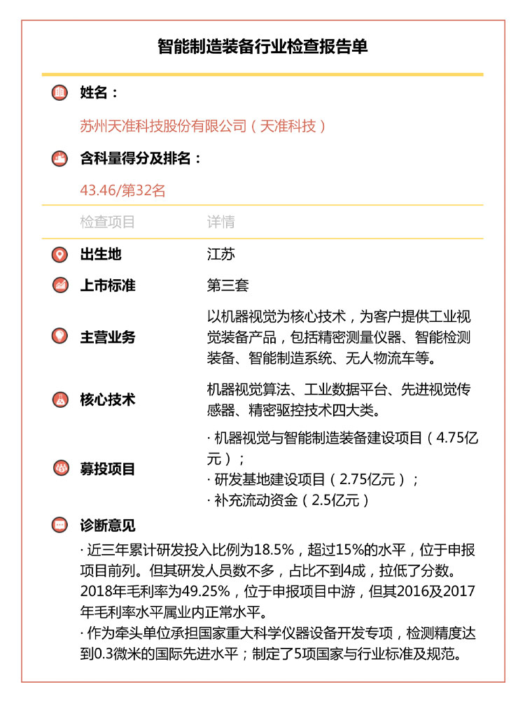
其中,智能制造装备产业的项目最多,有10个。但科技含量排名却呈分化状态,4个项目排在42名之前,剩下6个项目则名落70之后。
而昨日(5月12日)被中止审核并要求补充新一期财务数据的科创板首家红筹“九号智能”,虽与小米有着千丝万缕的联系,被市场寄予厚望,但其排名并不理想。在100家公司中仅位列第88位。原因是九号智能近三年累积研发投入比例非常低,仅有4.21%,毛利率仅28.86%,也低于科创公司的平均水平。
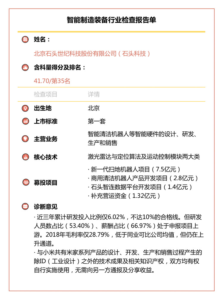
另一家小米相关公司“石头科技”则排在第35位,虽然其近三年的累积研发投入比例和毛利率也较低,但其研发人员数及研发人员薪酬占比在100家公司中处于较高水平。
以下是高端装备领域公司的体检报告单。
(以下体检报告单将以公司含科量排名为序。翻到文末,可重温我们本次“科创板大体检”指标说明。)
智能制造装备产业(10家公司)










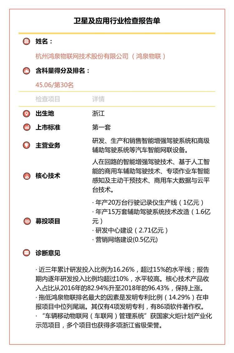
卫星及应用产业(3家公司)



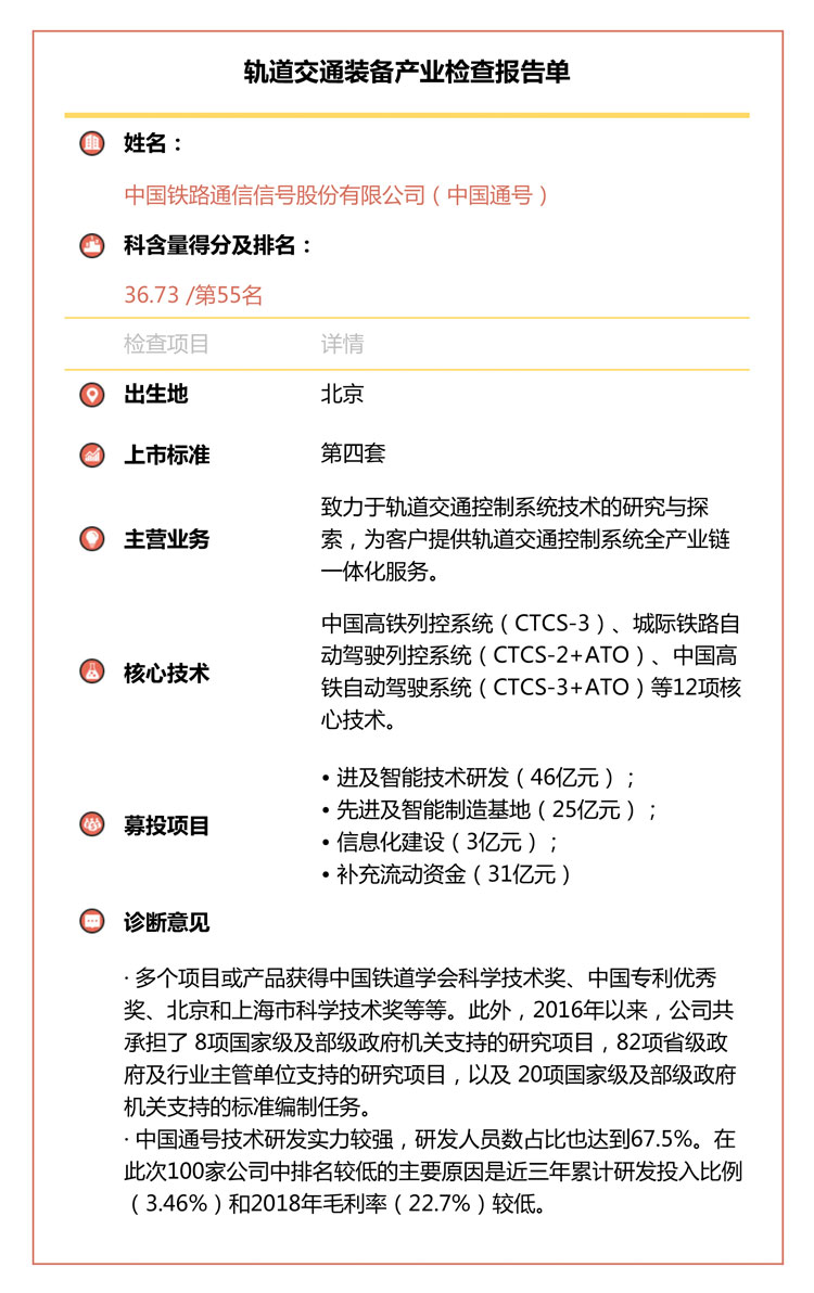
轨道交通装备产业(3家公司)



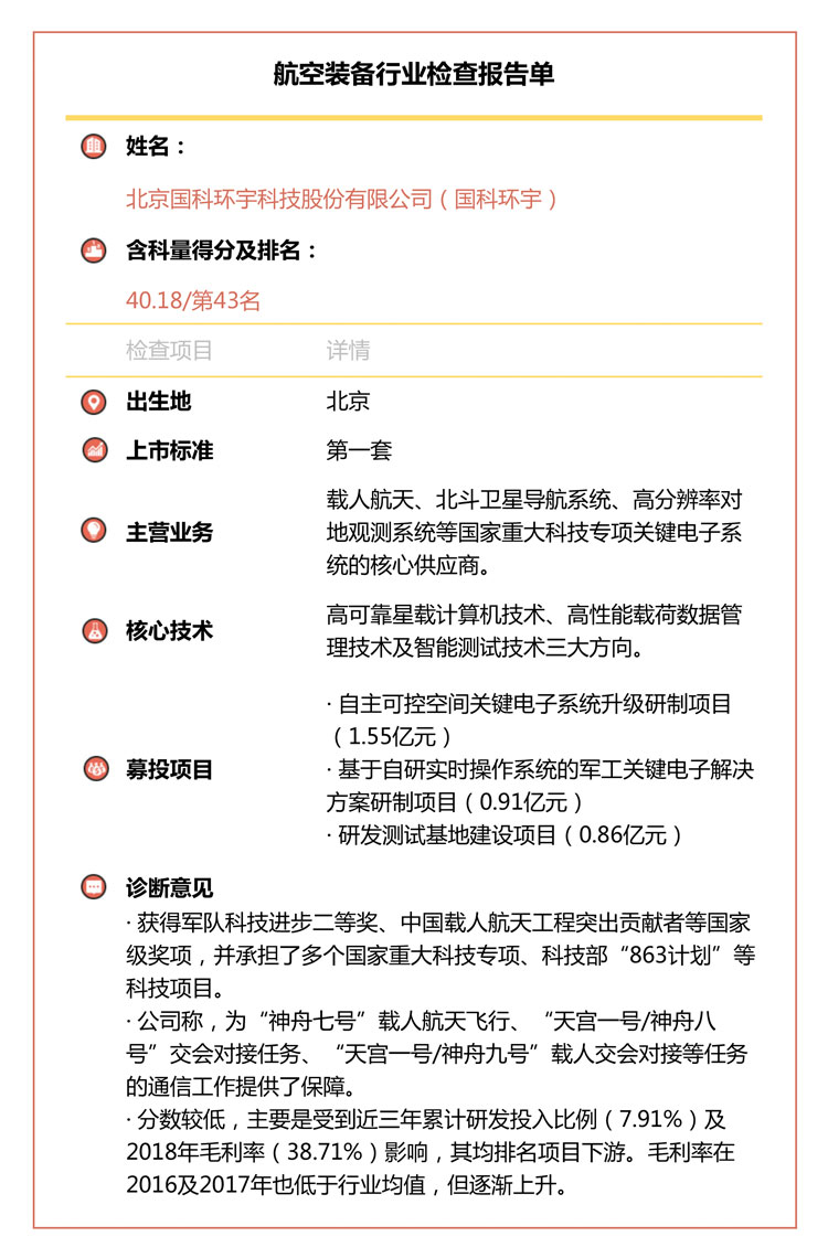
航空装备产业(1家公司)

附件:
时代财经六维度“科创板体检”说明书
1.近三年累计研发投入占营业收入比例:三年研发投入总和/三年营业收入总和。这是科创板第二套上市标准中有明确规定的指标,“不低于15%”,虽然也可选择其他上市标准避开这个指标,但作为科创板上市标准中唯一与研发相关的硬性指标,其能直观地衡量企业的研发重视程度。此外,若指标较低,企业研发投入不够,将影响技术成果的数量及质量,不利于企业保持科技核心竞争力
2.2018年末公司研发人员数占比:2018年末研发人员数/当年总员工数。该指标越高,企业科研导向更明显,研发能力更高;否则,可能更偏向传统生产型企业,与科创板定位不符。
3.2018年公司研发人员薪酬占比:2018年研发人员薪酬/当年员工总薪酬。衡量企业对研发人员的重视程度。高素质的人才身价也高,若该比例较低,可能会打击研发人员的积极性,甚至流失人才。
4.核心技术人员数:来源于招股书直接披露。核心技术人员是企业研发的灵魂人物,若该指标较低,研发队伍及核心技术可能存在依赖个别人员的情况,稳定性不够,或为企业发展埋下隐忧。
5.2018年末公司所持发明专利数占比:已授权的专利数/choice数据2018年末专利总数。发明专利申请流程长、难度大,该指标越高,企业高价值的研发成果越多,说明研发能力也越强。
6.2018年毛利率:来源于招股书直接披露。一般来说,企业产品科技含量越高,议价能力越强,毛利率也越高。如果企业毛利率较低,或侧面反映其科技竞争力不足,研发水平不够。
时代财经