时代财经APP
企业第一财经读本
研发不够、排名靠后,还有几个IPO曾被否!︱“科创板大体检”之新材料与节能环保
遗憾的是,这18家公司里,近三年累计研发投入占比无一超过10%的合格线。
今日,请把目光放到新材料及节能环保领域。
其中,新材料包括前沿新材料、先进钢铁材料、石化化工新材料、无机非金属材料及有色金属材料共5个产业;节能环保包括先进环保产业,总共18家公司。
遗憾的是,这18家公司里,近三年累计研发投入占比无一超过10%的合格线,最低的仅为2.52%;研发人员数量也不多,最多的研发人员数占比也仅仅为28.37%(金达莱),甚至有三家公司的研发人员数占比仅仅为个位数。
这些公司2018年的毛利率较为平均,40%合格线以上的有9家,其余多数在20%-40%之间,仅卓越新能一家为15.53%。
整体而言,这些公司排名均靠后,排在前50名的仅1家(八亿时空),排在80名以上的有10家。
此外,在这18家公司中,金达莱、三达膜、方邦电子曾经先后提交招股书冲击A股,但都因种种原因被否。联瑞新材此前也递交过创业板上市申请,因签字会计师离职一度中止,后在2018年撤回了材料。
以下是新材料与节能环保公司的体检报告单。
至此,时代财经策划的“科创板大体检”已经暂告一段落。希望这段时间以来的内容,能为您带来对科创板未来标的一点参考价值。
(以下体检报告单以研发投入及含科量排名为序。翻到文末,可重温我们本次“科创板大体检”指标说明及其他稿件。)
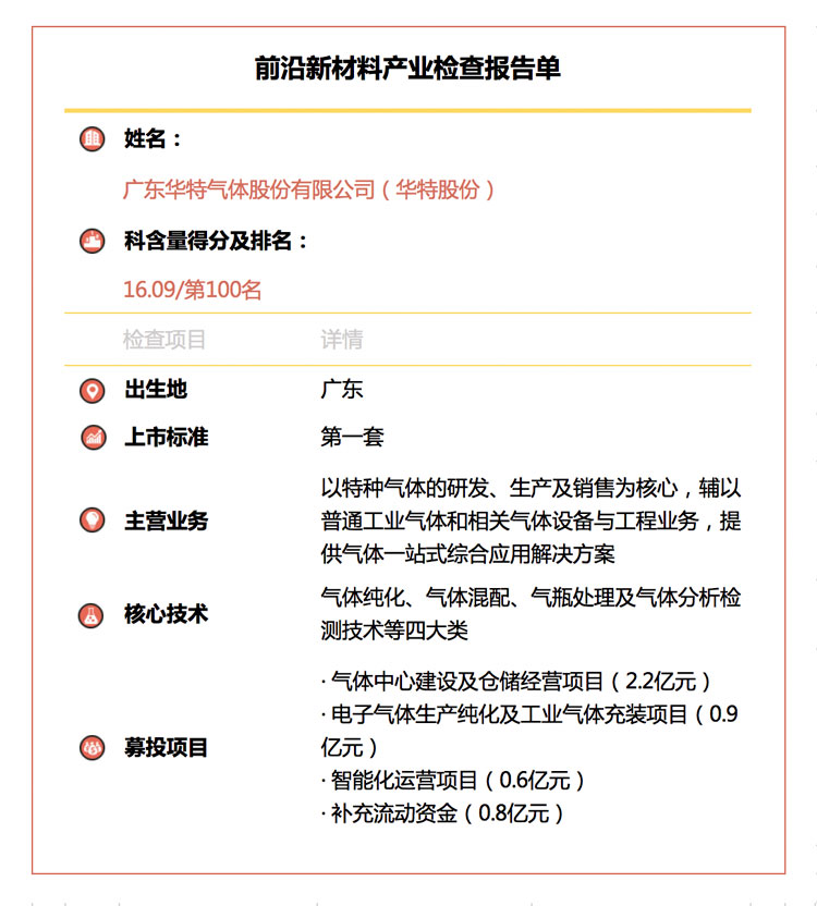
前沿新材料:华特股份包尾
时代财经统计发现,全部前沿新材料公司近三年累计研发投入占比未达10%以上的合格线,且有3家甚至在5%以下,因此该产业公司排名也靠后。
其中,华特股份近三年累计研发投入比例仅有2.52%,2018年毛利率不高,总排名在申报项目中包尾,生产制造导向明显。
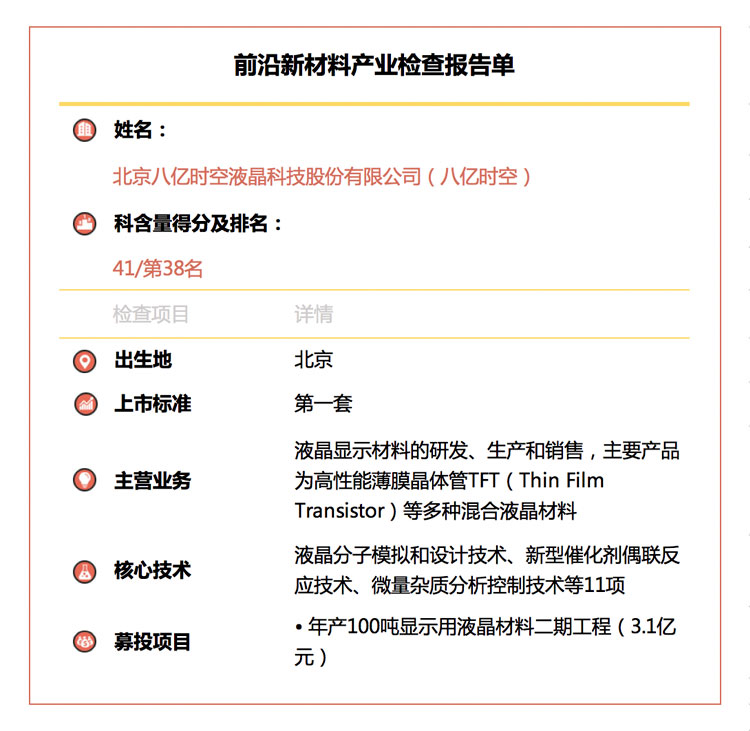
姓名:北京八亿时空液晶科技股份有限公司(八亿时空)
科含量得分及排名:41/第38名
诊断意见:
八亿时空2018年毛利率为55.23%的较高水平,大幅高于同行业可比公司均值。核心技术产品收入从2016年40.67%升至2018年79.56%,成长性较高,但占比总体不高。
公司近三年累计研发投入比例仅为5.53%,研发人员数也仅占2成,均低于申报项目均值。但核心技术人员数达14人,名列申报项目第一位,核心技术稳定性较强。
公司先后承担国家火炬计划产业化示范项目及多个国家级重大科研项目,并获得多个国家重点新产品证书。

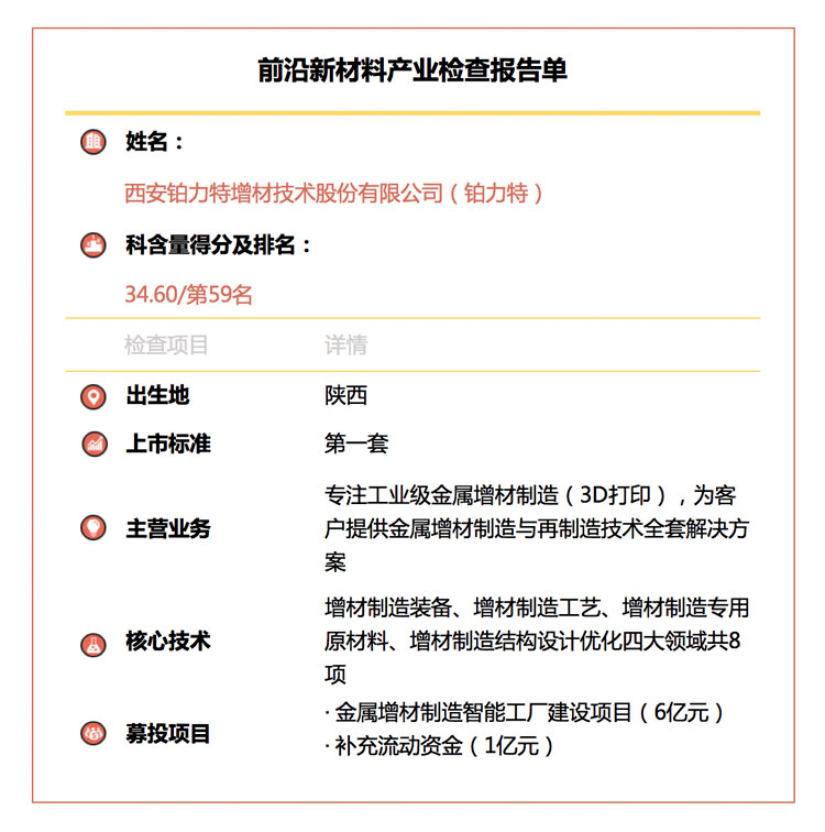
姓名:西安铂力特增材技术股份有限公司(铂力特)
科含量得分及排名:34.60/第59名
诊断意见:
铂力特近三年累计研发投入比例为9.44%,未达10%合格线,其中2018年研发费用增长有所放缓。2018年毛利率在申报项目中也低于平均水平,仅43.39%。其余各项指标均在申报项目中后位置。
公司3D打印零件产品批量装机应用或支持多项国家重点型号工程的研制,涉及C919等军民用大飞机、先进战机、无人机、高推比航空发动机、新型导弹、空间站和卫星等。
公司航空航天客户收入占比最高,2018年达62.21%。

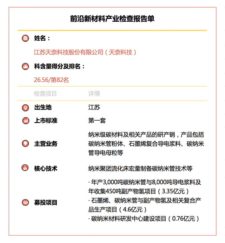
姓名:江苏天奈科技股份有限公司(天奈科技)
科含量得分及排名:26.56/第82名
诊断意见:
天奈科技近三年累计研发投入比例较低,仅4.96%。但2016及2018年研发费用率均高于行业平均。
公司2018年毛利率也仅40.35%,在申报项目中并无优势。近三年来,公司毛利率持续下降,公司解释为碳纳米管导电剂规模化发展及下游新能源汽车行业降价影响传导,毛利率或进一步下降。
公司先后承担两项科技部主管的国家级科研项目,并主导了国家及国际标准各1项,与清华大学联合主导1项国家标准。公司还对沙特基础工业公司(SABIC)进行技术授权。

姓名:广东华特气体股份有限公司(华特股份)
科含量得分及排名:16.09/第100名
诊断意见:
华特股份近三年累计研发投入比例仅2.52%,远远低于10%的合格线。此外,公司人数最多的依次为生产技术人员、运输人员,研发人员数仅占7.52%,企业生产导向较强。
公司核心技术产品占比仅为50%左右的低水平。2018年毛利率也较低(32.44%),逐年毛利率均低于同行业可比公司均值。
公司参与制定28项国家标准,承担了国家重大科技专项、广东省战略性新兴产业区域集聚发展试点重点项目等。公司自称为国内首家打破高纯六氟乙烷等产品进口制约公司,并率先实现近20个产品的进口替代。

金属、非金属全排在尾巴上
新材料领域,先进有色金属材料公司2家,先进无机非金属材料公司4家,无论是金属还是非金属,这6家公司的排名全在75名之后,可谓都集中在了100科创“体检”项目的尾巴上。
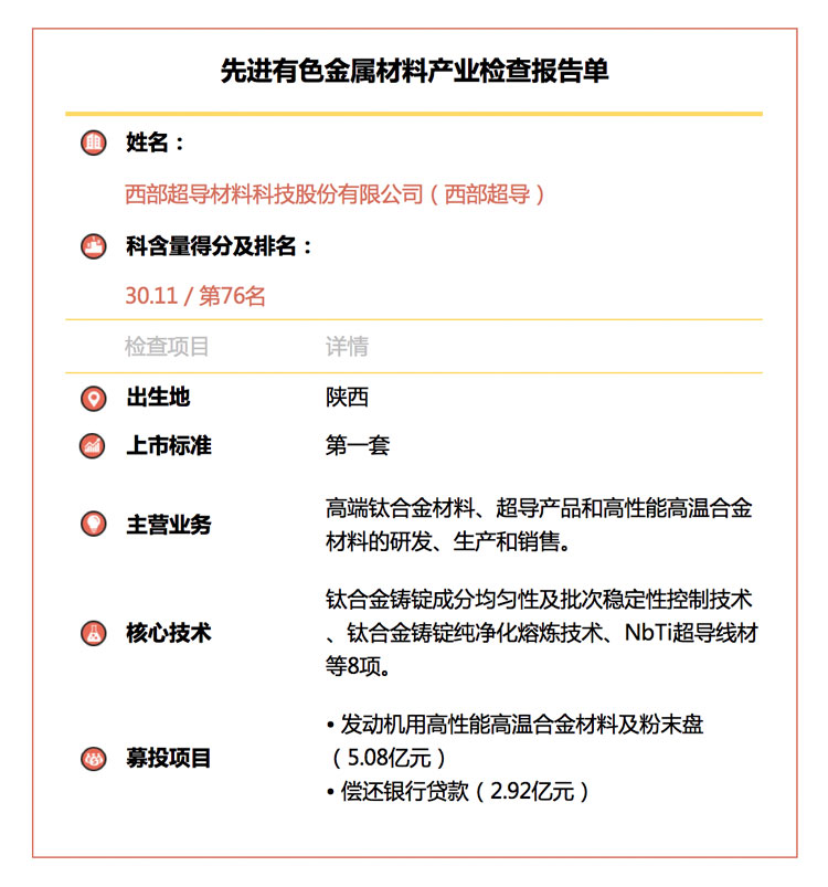
姓名:西部超导材料科技股份有限公司(西部超导)
科含量得分及排名:30.11/第76名
诊断意见:
西部超导是新三板挂牌公司。其是目前国内唯一的低温超导线材商业化生产企业,是目前全球唯一的铌钛锭棒、超导线材、超导磁体的全流程生产企业。公司产品填补了多项战机、舰船等用关键材料的国内空白,获得了国家科技进步二等奖1项,国防科学技术进步奖一等奖1项等。其还先后承担包括国家“863”、“973”计划、等国家和省、市级各类科研和产业化项目200余项。
西部超导近三年累计研发投入比例偏低,只为7.99%,没有达到10%的及格线。研发人员数占比21.27%,研发人员薪酬占比则仅18.86%,由此可见公司研发人员薪酬较低。此外,37.17%的毛利率在科技企业中来说也偏低。

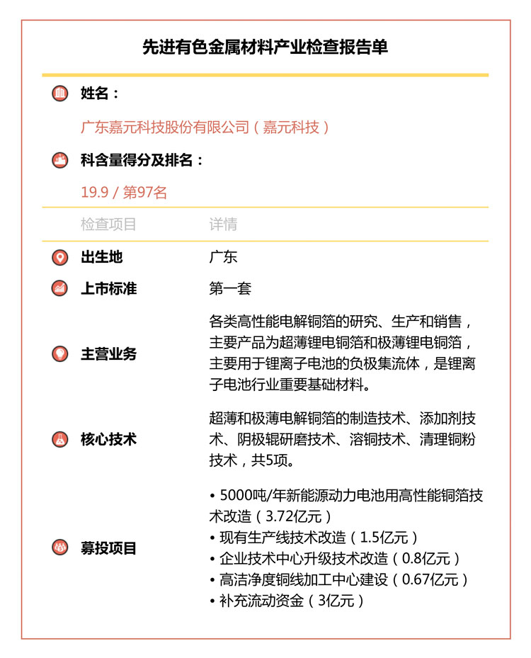
姓名:广东嘉元科技股份有限公司(嘉元科技)
科含量得分及排名:19.9/第97名
诊断意见:
嘉元科技先后被评为“广东省工程技术研究开发中心”和“省级企业技术中心”,曾参与国家、行业标准的制定工作。据嘉元科技招股书中称,当前国内行业技术主要停留在量产6μm极薄锂电铜箔的水平,而其已经研发并生产出6μm及以下极薄锂电铜箔,处于国内行业技术领先水平。
然而,嘉元科技在时代财经100项目科创含量“大体检”中的却排在了97名。因为其近三年累计研发投入比极低,仅4.04%,毛利率27.21%,也偏低。此外,公司研发人员数占比仅8.51%,不过嘉元科技对研发人员非常慷慨,研发人员薪酬占比达到了41.19%。
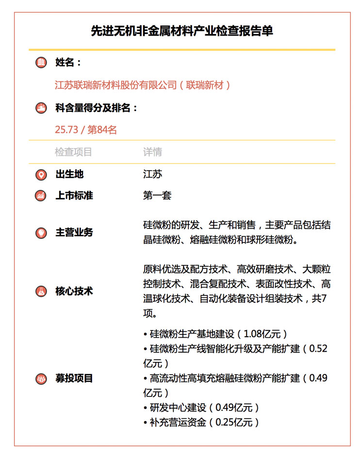
姓名:江苏联瑞新材料股份有限公司(联瑞新材)
科含量得分及排名:25.73/第84名
诊断意见:
联瑞新材目前是国内规模最大的硅微粉企业。公司曾参与或主持了多项行业和国家标准。其多项科技创新项目被评为国家重点新产品、江苏省高新技术产品等。
不过,其研发投入占比极低,近三年累计研发投入比例仅为4.04%。2018年末研发人员数占比也仅为11.88%,在100家公司中处于较低水平。此外,联瑞新材招股说明书中未具体披露研发人员薪酬,所以“研发人员薪酬占比”这一指标无数据。
联瑞新材上市之路可谓一波三折。其2017年6月首次向创业板提交上市申请,后因签字注册会计师离职而中止,同年12月重新递交招股说明书,但2018年4月公司以上市计划调整为由,撤回了上市申报材料。

姓名:上海硅产业集团股份有限公司(硅产业)
科含量得分及排名:20.89/第95名
诊断意见:
硅产业旗下科研项目曾获得国家科学技术进步一等奖、上海市科学技术进步一等奖、中国科学院杰出科技成就奖等奖项。公司还承担了多个重大科研项目,其中包含国家重大专项“02专项”里的7个项目。“02专项”为《极大规模集成电路制造技术及成套工艺》项目,因次序排在国家重大专项所列16个重大专项第二位,在行业内被称为国家“02专项”。
从上述情况看,硅产业在我国半导体硅片行业研发实力、技术水平等都较强。但是其在此次科创板100个项目中属科创含量较低的公司。究其原因,除了近三年累计研发投入比例9.93%略低,未达到10%的及格线外,公司研发人员薪酬也偏低,占比27.9%的研发人员所领薪酬数仅占公司总薪酬数的8.28%。此外,毛利率21.87%,跟其他高科技企业比也属于较低水平。

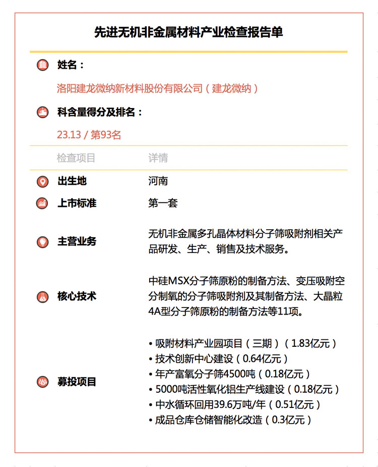
姓名:洛阳建龙微纳新材料股份有限公司(建龙微纳)
科含量得分及排名:23.13/第93名
诊断意见:
建龙微纳曾获得科学技术部授予的国家火炬计划产业化示范项目证书,其制氧吸附剂Li-LSX分子筛产品也获得国家重点新产品证书。此外,公司还独立承担的3项省市级重大科研项目
但是,建龙微纳近三年累计研发投入比例极低,仅为3.52%,在100家公司中排在倒数第6位。其研发人员数占比15.35%,研发人员薪酬占比18.31%,都处于较低水平。此外,毛利率34.89%也不高。

姓名:锦州神工半导体股份有限公司(神工股份)
科含量得分及排名:20.81/第96名
诊断意见:
神工股份招股书中称,公司已进入国际先进半导体材料产业链体系。经其调研估算,公司2018年在全球刻蚀用单晶硅材料市场的占有率约13%~15%。公司于2016年获得辽宁省高新技术企业证书。
不过,神工股份研发投入在科创板100项目中处于极低水平。近三年累计研发投入比例仅4.09%,远未及10%的及格线。研发人员数占比仅11.19%,研发人员薪酬占比19.6%。唯一好一点的指标是毛利率,其2018年毛利率63.77%,属较高值。
石化化工、钢材研发人员待遇好
新材料领域研发投入和毛利率普遍较低。同样,先进石化化工新材料(2家公司)与先进钢铁材料(1家公司)的3家公司研发投入也没有打破10%的及格线。不过,方邦电子的毛利率高达71.67%,在新材料领域属于较高水平。
此外,方邦电子和广大特材两家公司的研发人员待遇都不错,研发人员数占比虽然低,但研发人员薪酬占比都较高。尤其是方邦电子,2018年研发人员数占比仅为21.51%,但是薪酬占比过半。
姓名:广州方邦电子股份有限公司(方邦电子)
科含量得分及排名:33.61/第64名
诊断意见:
方邦电子为广东省授予“高新技术企业证书”的企业。据其招股书中称,“在研项目均为国际先进或国际领先项目”。其研发投入比例相对较低,近三年累计占比8.61%。不过,方邦电子对公司研发人员尤为慷慨,2018年研发人员数占比21.51%,但是研发人员薪酬占比过半,达到了52.38%。此外,毛利率也处于较高水平,为71.67%。
方邦电子曾闯关创业板失败。其2017年递交创业板上市申请招股说明书,2018年4月发审委审核却未通过。

姓名:天津久日新材料股份有限公司(久日新材)
科含量得分及排名:29.45/第77名
诊断意见:
久日新材为新三板挂牌公司。其是全国产量最大、品种最全的光引发剂生产供应商,光引发剂业务市场占有率约30%。公司及公司研发人员在研项目多次获得国家知识产权局颁发的“中国专利优秀奖”,及天津市政府等办法的科学技术进步奖等。近年来承担了国家火炬计划项目、天津市科技支撑计划等科研项目。此外,久日新材还主持或参与了多项行业标准编制。
虽获得过多项荣誉,但久日新材近三年累计研发投入比例极低,仅为4.09%,毛利率38.45%也不算高。此外研发人员数也相对较少,占比仅13.92%。

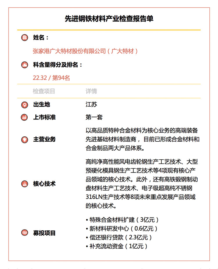
姓名:张家港广大特材股份有限公司(广大特材)
科含量得分及排名:22.32/第94名
诊断意见:
广大特材获得过1次国家火炬计划产业化示范项目,旗下有1项产品获得国家重点新产品。公司还承担过2次江苏省科技支撑项目,并获批1次江苏省高新技术标准化试点项目。此外,广大特材还具备武器装备专用特殊钢及高温合金生产资质。
不过,广大特材近三年累计研发投入比例仅3.06%,在此次被“体检”的100个项目中排名倒数第三。2018年毛利率也仅为22.88%。此外,研发人员数占比仅13.05%。不过,公司研发人员的待遇还不错,薪酬占比达到了31.06%。

先进环保:排名靠后毛利率基本低于40%
先进环保产业公司排名均处于申报项目后段,排名最高的为金达莱(58名),最低的为万德斯(99名)。除金达莱毛利率水平较高(超过60%)外,其余公司毛利率均不超过40%,卓越新能仅为15.53%,在申报项目中倒数第三。
值得一提的是,金达莱及三达膜都曾冲击A股,但均被否决,后又登陆新三板。此外,如果奥福环保成功上市,或成国内首家登陆A股的生物柴油股。
姓名:江西金达莱环保股份有限公司(金达莱)
科含量得分及排名:35.14/第58名
诊断意见:
金达莱2018年毛利率达65.79%,在申报项目中较高,并大幅高于可比公司均值。公司近三年累计研发投入占比仅7.47%,未达10%的合格线,但仍高于可比公司均值。
公司先后获美国2018年R&D100特殊贡献奖、国际水协(IWA)东亚区项目创新奖、江西省科技进步一等奖等奖项。
早在2008年,深圳市金达莱环保股份有限公司在上市过程中被否,彼时江西金达莱仅为该公司子公司。上市失败后,江西金达莱控股股东廖志民向深圳金达莱购买了江西金达莱的股权,并于2014年挂牌新三板。

姓名:三达膜环境技术股份有限公司(三达膜)
科含量得分及排名:32.74/第67名
诊断意见:
三达膜近三年累计研发投入比例为5.13%的低水平,但大幅高于同业可比上市公司。其中,公司的研发人员仅占2成3,薪酬占比超5成,待遇较好。
在申报项目中,公司2018年毛利率水平(41.71%)较低。其中,水务投资运营业务毛利率高于同业均值,但持续下降;膜技术应用的毛利率在业内表现并不亮眼,但保持上升态势。
公司先后获“国家火炬计划重点高新技术企业”、“国家环保骨干企业”等称号。
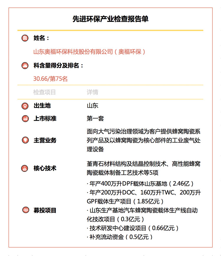
姓名:山东奥福环保科技股份有限公司(奥福环保)
科含量得分及排名:30.66/第75名
诊断意见:
奥福环保排名较低的主要原因在于近三年累计研发投入占比(6.6%)及研发人员数量(14.53%较低)。2018年毛利率在中等位置,但高于业内均值。
公司及技术研发带头人攻克大尺寸蜂窝陶瓷载体技术及其产业化,获“国家科学技术进步二等奖”。连续承担“十一五”、“十二五”和“十三五”期间汽车尾气污染治理领域的国家“863计划”和“国家重点研发计划”中的关键课题。
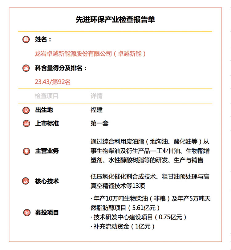
姓名:龙岩卓越新能源股份有限公司(卓越新能)
科含量得分及排名:23.43/第92名
诊断意见:
卓越新能各项指标均为申报项目中后水平。其中,2018年毛利率仅为15.53%,排名倒数第三。近三年累计研发投入也仅4.79%,低于10%合格线。核心技术产品收入占比达96%以上,水平较高。
公司承担了多项国家科技攻关、支撑计划项目、火炬计划项目,并获得“国家重点新产品证书”、“中国产学研合作创新成果奖”二等奖等国家级奖项。
公司称,目前A股市场尚无可比公司。中国石化石油化工科学研究院教授级高级工程师蔺建民在公开场合曾表示,由于推广使用困难,我国生物柴油产量近年来一直呈递减态势。目前,上海已经先行开展了区域性的实践,京津冀地区也正积极开展产业链整合。
姓名:南京万德斯环保科技股份有限公司(万德斯)
科含量得分及排名:16.52/第99名
诊断意见:
万德斯近三年累计研发投入比例为4.35%,研发人员数仅占9.89%,水平均靠后,拉低了其分数。公司有50项专利,但发明专利仅3项,数量不多。
公司核心技术产品收入占比超98%,且持续走高,2018年甚至达99.17%。万德斯的毛利率持续走低,产品竞争力下降。其2018年研发投入增量较为亮眼(同比增长80%)。
公司的“填埋场地下水污染系统防控与强化修复关键技术及应用”项目获国家科学技术进步奖二等奖,核心技术还获得国家重点环境保护实用技术、江苏省高新技术产品等称号。

附件:
时代财经六维度“科创板体检”说明书
1、近三年累计研发投入占营业收入比例:三年研发投入总和/三年营业收入总和。这是科创板第二套上市标准中有明确规定的指标,“不低于15%”,虽然也可选择其他上市标准避开这个指标,但作为科创板上市标准中唯一与研发相关的硬性指标,其能直观地衡量企业的研发重视程度。此外,若指标较低,企业研发投入不够,将影响技术成果的数量及质量,不利于企业保持科技核心竞争力
2、2018年末公司研发人员数占比:2018年末研发人员数/当年总员工数。该指标越高,企业科研导向更明显,研发能力更高;否则,可能更偏向传统生产型企业,与科创板定位不符。
3、2018年公司研发人员薪酬占比:2018年研发人员薪酬/当年员工总薪酬。衡量企业对研发人员的重视程度。高素质的人才身价也高,若该比例较低,可能会打击研发人员的积极性,甚至流失人才。
4、核心技术人员数:来源于招股书直接披露。核心技术人员是企业研发的灵魂人物,若该指标较低,研发队伍及核心技术可能存在依赖个别人员的情况,稳定性不够,或为企业发展埋下隐忧。
5、2018年末公司所持发明专利数占比:已授权的专利数/choice数据2018年末专利总数。发明专利申请流程长、难度大,该指标越高,企业高价值的研发成果越多,说明研发能力也越强。
6、2018年毛利率:来源于招股书直接披露。一般来说,企业产品科技含量越高,议价能力越强,毛利率也越高。如果企业毛利率较低,或侧面反映其科技竞争力不足,研发水平不够。
回顾时代财经“科创板大体检”专题系列文章,请点以下链接:
1、我们用6维度指标查了下,97%科创板申请企业“亚健康”!︱“科创板大体检”之综述
2、注意了!竟有申科公司毛利率为负|“科创板大体检”之电子核心产业
3、木瓜移动指标包尾,传音控股总分倒数第三|“科创板大体检”之新信息技术
4、超牛板块:毛利最高95%研发投入全超10%︱“科创板大体检”之软件及技术服务
5、这家小米系公司研发投入竟只有4.21%!︱“科创板大体检”之高端装备
时代财经