时代财经APP
时代财经APP

立即扫码下载

随时获取最新资讯

时代财经微信

立即扫码关注

随时获取最新资讯

时代财经APP

企业第一财经读本

时代财经APP

龙年首张信托罚单“出炉”!2024年3家信托遭处罚,共罚没640万元

作者:刘子琪 2024-02-20 12:04

2024年以来,已有3家信托公司及相关责任人遭监管处罚。

龙年春节刚过,首张信托公司罚单“出炉”。

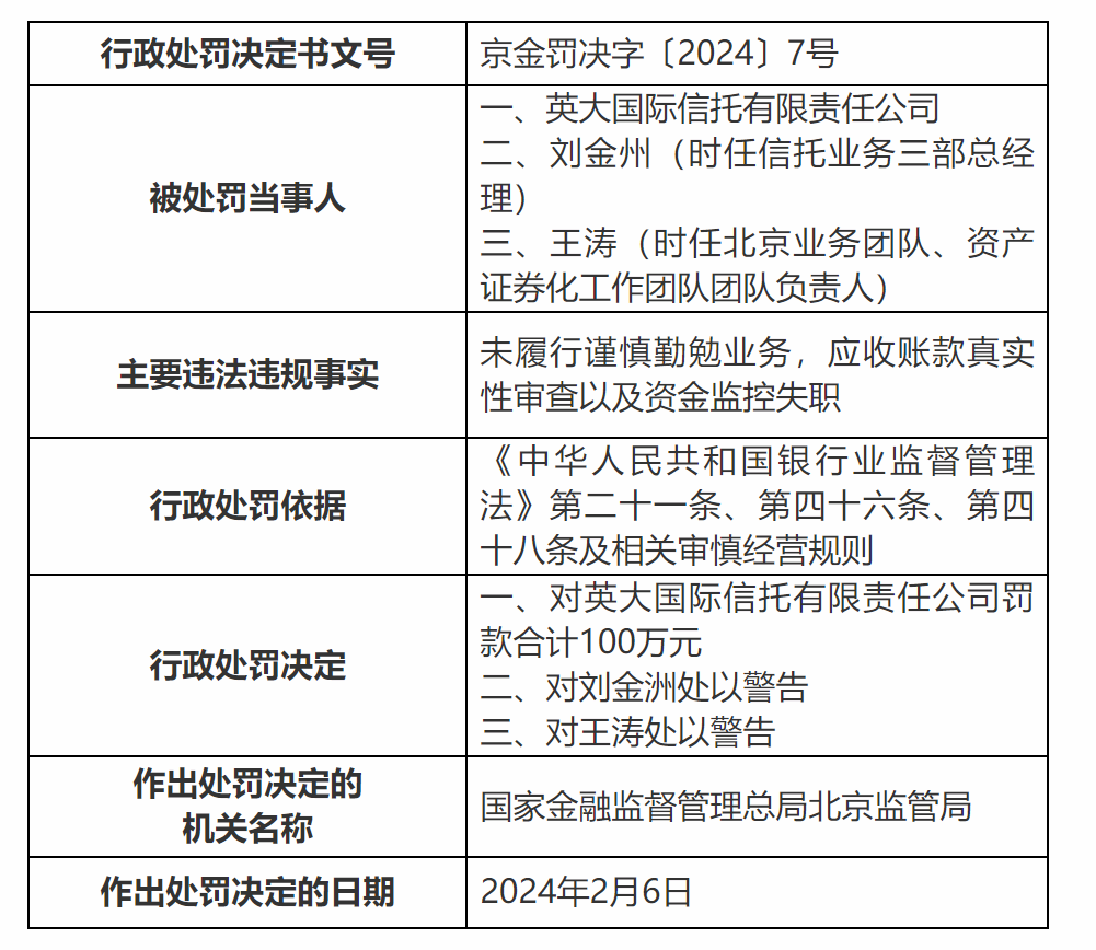
2月18日,国家金融监督管理总局北京监管局消息称,因未履行谨慎勤勉业务,应收账款真实性审查以及资金监控失职,英大国际信托有限责任公司(下称“英大信托”)被罚款合计100万元。同时对时任信托业务三部总经理刘金州,时任北京业务团队、资产证券化工作团队团队负责人王涛予以警告。

来源:国家金融监督管理总局

时代财经梳理发现,2024开年以来,包括英大信托在内,已有3家信托公司及相关责任人遭监管处罚,合计罚没金额640万元。

其中,1月15日,宁波监管局公布罚单显示,昆仑信托因以多种方式违规承接风险项目等八项主要违法违规事实被合计罚款540万元。2月5日,山西监管局披露,时任山西信托股份有限公司中小企业事业二部(债权信托部)总经理魏冬冬,对山西信托股份有限公司尽职调查不到位和成立公告披露不规范、信托计划管理不到位、信息披露不到位事项负有责任被予以警告。

金乐函数分析师廖鹤凯向时代财经表示,近年,金融监管力度不断强化,且专业化持续提升,更加强调系统化“一盘棋”统筹管理,不断压缩制度套利空间,监管工作日趋细化,对具体的业务违规细节把握充分。

“金融监管处罚事项是对过往项目的追溯,更多反映之前业务的合规问题,特别是贷前违规和贷后管理问题。随着标准化产品的推进,净值化管理问题开始呈现出来,后续相关问题也会成为监管重点。”廖鹤凯称。

英大信托2022年曾经历换帅

英大信托成立于1987年3月,前身为济南市国际信托投资公司,控股股东为上市公司国网英大股份有限公司,持股比例73.49%;第二大股东为中国南方电网有限责任公司,持股比例25.00%。

2022年,英大信托经历重大人事变动,董事长与总经理齐换新。当年8月1日,原北京银保监局发布三则任职批复,核准英大信托董事长俞华军、副总裁左土民、总经理助理曹妍的任职资格。

俞华军出生于1976年,曾任中国保监会财务会计部财务监管处主任科员,长江养老保险财务部副总经理,后于2011年6月出任英大泰和财险总精算师,2016年5月出任英大泰和财险副总经理和首席风险官,2020年10月加入英大信托,2021年出任英大信托总经理。

俞华军升至董事长后,总经理一职变更为吕阳。在此之前,吕阳历任英大长安保险经纪有限公司(原英大长安保险经纪集团有限公司)副总经理、党委委员,英大泰和人寿保险股份有限公司副总经理、党委委员等职务。

据国网英大年报,英大信托2022年实现营业收入26.07亿元,同比增长15.79%;实现净利润14.04亿元,同比增长13.9%。

另据英大信托年报,2022年,其手续费及佣金净收入为24.99亿元,同比上升18.26%。另外,英大信托投资收益从2021年的3.26亿元降至2022年的0.98亿元。资产方面,英大信托资产规模小幅上涨,2022年末达117.90亿元,较年初上升3.78%。

从信托资产分布情况看,英大信托资产主要分布在基础产业、实业项下,占比分别达84.18%、11.97%,房地产业占比仅为0.06%。

来源:英大信托年报

此外,背靠电力产业背景,英大信托近年在绿色金融、绿色资产证券化业务上动作较多。2022年,英大信托发行“国电投新能源1号绿色ABCP”“南网租赁2022年第一期ABCP(碳中和债)”,为28个风力、光伏等清洁能源发电项目提供资金支持超22亿元。

同时,英大信托表示,立足于自身的资源禀赋,设计专项服务信托模式,实现信托资金与电网主业单位项目直接对接,全年开展专项项目200余亿元。

昆仑信托3个月两度收监管罚单

在英大信托之前,昆仑信托领了2024年开年信托行业首张罚单,共涉及8项主要违法违规事实:

一是以多种方式违规承接风险项目;二是向监管部门报送不真实资料;三是尽职管理不到位;四是对投资者适当性管理不到位;五是未按规定开展股权投资业务;六是公司治理不健全;七是固有业务资产风险分类不准确;八是违规为保险公司变相投资单一信托提供通道。

除罚款外,时任昆仑信托董事长肖华对其中四项问题负有主要领导责任,时任昆仑信托基金管理部总经理陈克军对两项问题负有直接管理责任,均被处以警告。

如今,肖华已不在昆仑信托任职。2021年7月,昆仑信托发布公告称,肖华由于工作调动原因不再担任昆仑信托董事、董事长。目前该公司董事长为王峥嵘。

3个月前(2023年11月),宁波监管局曾对昆仑信托开出一张80万元的罚单,昆仑信托存在标准化监管数据错漏报、标准化监管数据交叉核验不一致的问题,时任昆仑信托托管部经理武义双被处以警告。

昆仑信托成立于1986年,是由中国石油控股的金融企业,持股比例为87.18%,第二大股东为天津经济技术开发区,持股比例为12.82%。2009年和2017年,昆仑信托先后两次增资扩股,注册资本达102亿元。2017年2月10日,昆仑信托与中国石油其他金融企业在A股整体上市。

2023年,昆仑信托业绩大幅下降。据中油资本(中国石油的金融服务子公司)公布昆仑信托2023年未经审计财务报表显示,昆仑信托2023年实现营业收入2.13亿元,同比降幅达49.65%;净利方面,亏损进一步放大,实现净利润-7.86亿元,上年同期为-4.04亿元。

具体来看,导致2023年昆仑信托亏损最为明显的是信用减值损失,当期大幅计提9.31亿元。另外,昆仑信托2023年公允价值变动损益为-2.81亿元。

文章来源:时代财经 编辑:时代财经