时代财经APP
企业第一财经读本
170万支胰岛素纳入带量采购,“武汉模式”能奏效吗
北京鼎臣医药管理咨询中心创始人史立臣1月9日接受时代财经采访时表示,武汉市此单独对胰岛素这一降糖大品类进行专项带量采购,一方面是基于中国糖尿病患者数量庞大,对胰岛素等降糖药物的使用量和需求量非常大,另一方面是因为中国生产胰岛素的企业很多,药品有较大降价空间。
日前,武汉市药械联合采购办公室发布的一则关于胰岛素药品带量采购的信息引发行业热议。这是武汉继去年12月24日首次将胰岛素纳入带量采购,并单独提出进行专项采购后的最新进展。

根据武汉市发布的2019年第一批集采胰岛素类药品分组及采购量信息,此次集采中胰岛素类药品总采购量达170.57万支。此外,相关文件明确提到,在武汉地区医疗机构有交易量的人胰岛素及胰岛素类似物药品均可参与带量议价谈判。
截至1月10上午,武汉市胰岛素类产品的带量采购尚没有中标价格和中标企业名单流出。
胰岛素市场超25亿元
北京鼎臣医药管理咨询中心创始人史立臣1月9日接受时代财经采访时表示,武汉市此次单独对胰岛素这一降糖大品类进行专项带量采购,一方面是基于中国糖尿病患者数量庞大,对胰岛素等降糖药物的使用量和需求量非常大,另一方面是因为中国生产胰岛素的企业众多,药品有较大降价空间,容易进行价格谈判。
数据显示,2019年,全球20-79岁人群中约4.63亿人患有糖尿病,中国的成人糖尿病患者人数已超过1亿。在糖尿病用药中,胰岛素使用量最高。中泰证券研报显示,2018年国内胰岛素市场整体规模已超200亿元。
时代财经注意到,在武汉市此前公布的胰岛素类药品现场议价谈判的企业清单中,共有诺和诺德(中国)、礼来苏州制药、通化东宝药业、珠海联邦制药、哈尔滨誉衡制药、赛诺菲(北京)制药、甘李药业等9家企业被分为七个组进行议价谈判。

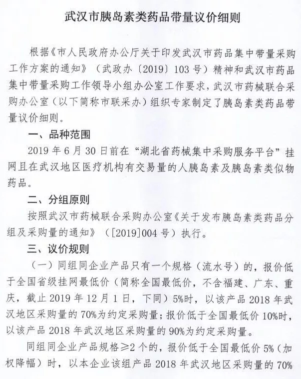
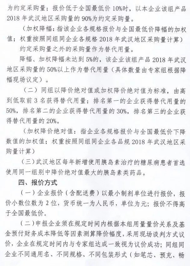
而在议价规则上,“同组同企业产品只有一个规格的,报价低于省级挂网最低价(不包括福建、广东、重庆)5% 时,以该产品 2018 年武汉地区采购量的 70% 为约定采购量;报价低于 10% 时,以该产品 2018 年武汉地区采购量的 90% 为约定采购量。而同组同企业产品规格 ≥2 个时,也是以本企业该组产品报价低于全国最低价 5% 和 10%,分别给予该产品 70% 和 90% 的采购量。”可以说,此次议价规则虽然采用了与去年12月初武汉首批带量采购相类似的“梯度报价模式”,但在议价政策的力度明显要比首次带量采购温和很多。
对于未进入名单的品种,武汉发布了相关办法:正在使用未入选品种的患者给予三个月临床替代期,根据病人需要可选择二级以上医疗机构在医生指导下按新增病人首选使用办法实施替代。确因临床需要且无法替代使用非中选品种的,按照“一病人一备案”原则实施备案采购。


采购结果恐难有亮点
尽管武汉此次对胰岛素带量采购政策进行了一定的改善,但其整体议价规则依然围绕“降价”展开。有业界观点认为,如果此次议价的重心只是放在前端的采购层面,为了降价而降价,会极大降低企业的参与度。
在史立臣看来,地方性带量采购的采购量根本无法与全国带量采购的采购量相比,尤其是对于胰岛素销量排名靠前的大企业来说,基本不会为了区域市场而大幅度降价,“参与度较高的大多是那些还没有建立起完善销售队伍和销售渠道的小企业。”
数据显示,2018年重点省市公立医院化学药胰岛素及其类似药排名前十的品牌合计市场份额高达95%以上。在销量排名前十的胰岛素品牌中,以诺和诺德、礼来、赛诺菲等外资企业的产品为主。这三家企业正在此次带量采购的名单中。
在史立臣看来,虽然多家大企业参与到此次带量采购中,但其参与议价的产品并不一定是旗下销量最好的主销产品,而很有可能是销量一般的非主销产品,“在采购结果上或许不会有太大的亮点出现。”

此外,史立臣对于部分谈判成功的小企业的后续发展也并不乐观。他表示,小企业的胰岛素产品即使 “以价换量” 通过了带量采购,短期内也很难得到医生和患者的认可。“医生对很多新药、小众药并不熟悉,他们往往更习惯给患者使用此前的大品牌,而患者自身也对医生推荐的品牌或者长期使用的品牌比较认可。”
对此,时代财经1月9日采访广州市妇女儿童医疗中心肾内科主任医师邓会英时了解到,胰岛素类药物属于长期用药,替代药物对于患者来说代价非常大。她表示,“任何药品都具有毒副反映,尤其是在患者长期使用同一款胰岛素药物的情况下,身体肌理已经对其产生了一定的适应性,如果频繁更换药物,身体还要多次承受的药物适应过程。”
时代财经