时代财经APP
企业第一财经读本
“俏江南”商标遭法院查封 商标权争夺战一触即发
今年开春商标圈第一案,“俏江南”商标日前正式被法院冻结,当年收购了俏江南的CVC或不得再使用“俏江南”商标!
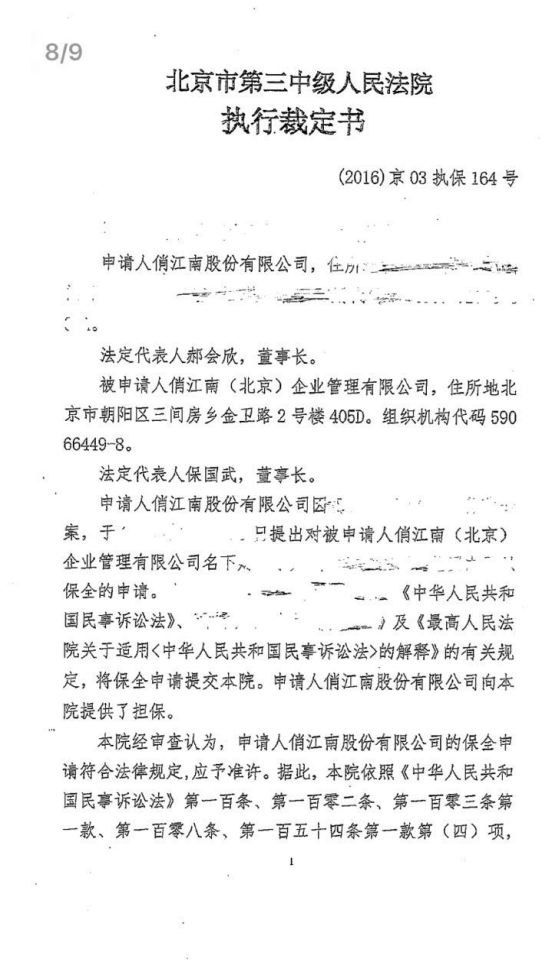
记者独家获悉,2016年12月22日,北京市第三中级人民法院作出《执行裁定书》,裁定 “冻结、查封被申请人俏江南(北京)企业管理有限公司名下七十二项商标的商标专用权。”
记者查阅被查封冻结的72项商标的清单,发现其中包括了“俏江南”、“South Beauty”、“麻辣熊猫”等多项与俏江南餐饮公司经营有关的知名商标。根据我国相关法律规定,被法院冻结查封的商标将不得转让处置,否则将视为违反法院裁定书而受到制裁。由此看来,俏江南的系列法律商战又掀开了新的篇章,而围绕“俏江南”商标权属的争议也将成为2017年新年伊始的首场商标大战!


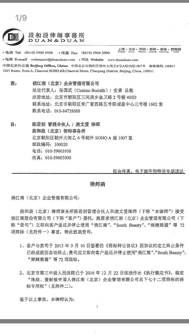
记者另外获悉,在法院《执行裁定书》被送达给商标局并办理冻结查封该72项商标的法律手续之后,2017年1月5日,俏江南股份有限公司委托段和段(北京)律师事务所陈若剑管理合伙人向俏江南(北京)企业管理有限公司发出了《律师函》,指称俏江南(北京)企业管理有限公司和俏江南股份有限公司在“2013年9月10日签署的《商标转让协议》因协议约定之终止条件已经成就而自动终止”。
律师函还称,“《商标转让协议》已经自动终止且不具有法律效力,俏江南(北京)企业管理有限公司应立即向客户返还“俏江南”、“South Beauty”、“麻辣熊猫”等72项商标,并在收到本函之日起的7日内配合客户办理该72项商标的商标转让手续。
“俏江南”、“South Beauty”、“麻辣熊猫”等72项商标已经被北京市第三中级人民法院依法查封、冻结,俏江南(北京)企业管理有限公司不得擅自对“俏江南”、“South Beauty”、“麻辣熊猫”等72项商标进行任何形式的非法处置。
“若俏江南(北京)企业管理有限公司未来继续非法使用该72项商标等侵权行为的,将依法追究贵司的法律责任。”


从律师函内容来看,俏江南股份有限公司不仅仅要求冻结查封“俏江南”、“South Beauty”、“麻辣熊猫”等72项商标,还明确要求俏江南(北京)企业管理有限公司停止使用包括“俏江南”商标在内的72项商标。
如若该要求得以执行,意味着俏江南餐厅将不能再使用“俏江南”等72项商标,著名的俏江南川剧脸谱也将囊获在内。可是,没有了经典Logo,还有谁会认为它是正宗的俏江南呢?
这个年代,品牌无疑是企业的“真”资产。商标,则是品牌的命门。商标争抢的并非是市场的商业价值本身,而是掌控这个市场的能力。
同为“俏江南”品牌,为何俏江南股份有限公司却与俏江南(北京)企业管理有限公司争起了商标权?
其实,俏江南(北京)企业管理有限公司的真正拥有者,乃是此前收购了张兰与俏江南绝大部分股份的私募基金CVC。
据此前媒体报道,由于CVC基金在收购俏江南之后,违反了与六家银行的金额1.4亿美元的银团贷款协议,银行团委托接管人保华公司已经在2016年6月正式接管了俏江南餐饮公司,也接管了CVC旗下管理团队正在使用的“俏江南”等72项商标。
目前,保华正在忙于操持将俏江南资产(包括“俏江南”商标)打包卖给新的投资人。坊间传闻,原CVC大中华区主席梁伯韬曾在2016年6月持200万美元资本注册了一家名为恒睿铂松的基金,或成为这次交易的白手套。
如今的爆出“俏江南”商标案,则毫无疑问将给俏江南品牌未来的出售增加巨大的变数。如果当年CVC收购时主导签署的《商标转让协议》已经被自动终止,“俏江南”等72项商标可能被法院判决归俏江南股份有限公司所有,届时没有了“俏江南”品牌商标的俏江南餐饮公司,无疑会大幅降低品牌价值,CVC很可能又给银行团和潜在的买主挖了一个深坑。
李逵“俏江南”与李鬼“俏江南”已经开战,后续战况如何,请您密切关注我们的进一步报道。
时代财经